登录
注册
查看订单
机票订单
酒店订单
公寓订单
团购订单
度假订单
门票订单
火车票订单
汽车票订单
车车订单
Q商城订单
当地人订单
金融订单
礼品卡订单
联系客服
首页
机票
酒店
团购
度假
邮轮
门票
火车票
攻略
当地人
汽车票
更多
度假首页
海外玩乐
自由行
出境游
特卖
周边游
邮轮
签证
海外购物
包团·定制
攻略首页
攻略库
目的地
创建行程
发表游记
创作者平台
境内门票
品质一日游
地图找景点
度假团购
周边休闲
长线游
当地人首页
出境WiFi
旅游包车
一日游
导游讲解
交通卡
国内租车
境外租车
国际接送机
境内门票
品质一日游
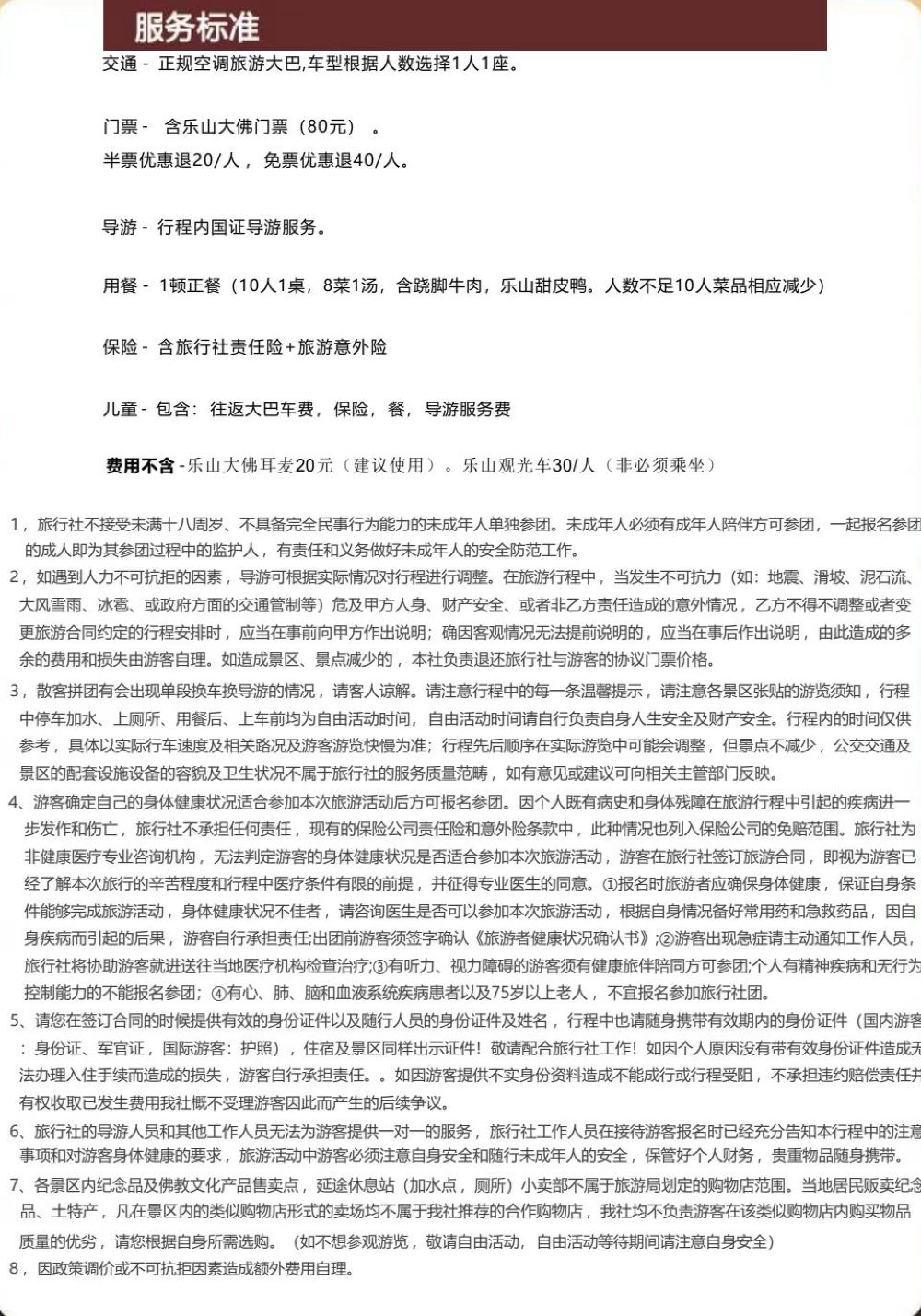
乐山大佛一日游【烟火嘉州.乐游大佛】【商拓经理Xing Pan (潘星) (邮箱: xing.pan@trip.com)】
暂无点评
出发地: 成都
温馨提示:导游会在出发前一天晚上9点左右联系您(如果没有及时联系您,麻烦请联系平台工作人员)
¥194
起
立即预订